泰州楼市又出新政!对全装修房、汽车库等价格都有明确说法,一定要看....
2018-03-09 来源:泰州装饰招标网
买还是不买?
房价是涨还是会跌?
这是所有买房人最关心的话题!

买房时
还有车库、车位,
精装修还是毛坯房等各种问题困扰
哪种方式对置业者来说更省钱、省心呢?

3月6日
我市出台新政
对加强商品住房价格备案管理下发补充通知
今后,
储藏室、阁楼、汽车库、车位售价
以及精装修房装修费用如何制定并备案,
一一进行了明确。

储藏室、阁楼、汽车库售价是房价的一半
汽车库或停车位是很多人买房时必须考虑的,据泰州装饰招标网(www.tzzszb.com)了解,泰州市物价局、泰州市住房和城乡建设局、泰州市国土资源局联合出台的《关于进一步加强商品住房价格备案管理的补充通知》明确,储藏室、阁楼、车位等实行分区域控制。储藏室、阁楼、汽车库价格原则上按同楼盘主体房屋备案价格的一半执行;车位价格按照各地区的城市发展水平和各楼盘的区域位置,实行最高备案指导价格管理。

解读:
以海陵区城南某楼盘为例,每平米售价是12000元,那么,储藏室、阁楼、汽车库的单平米售价就在6000元左右,这意味着,一个25平米的汽车库售价在15万元。
而车位售价则实行最高备案指导价格管理。
装修费用控制在每平米2000元左右
《通知》明确全装修成品住房,根据《江苏省政府关于促进建筑业改革发展的意见》(苏政发〔2017〕151号)的要求,鼓励开发企业实行菜单式装修。其装修费用由开发企业委托在我市备案的房地产评估机构通过市场化原则评估确定,并经辖区内价格认定机构或成本调查机构审核认定后,作为价格备案依据,原则上控制在每平方米2000元左右。

解读:
以海陵区城东某楼盘为例,如果毛坯房的售价在每平米10000元,那么同楼盘全装修商品房售价在每平米12000元左右。
“开发成本+合理收益”确定备案指导价格
新开发项目,统一采取“开发成本+合理收益”的原则确定备案指导价格。成本的核算按照泰州市物价局、住建局、国土资源局《泰州市商品房成本调查办法(试行)》(泰价本〔2017〕136号)执行。对配套齐全、功能完善、品质优异的楼盘,经成本调查审核确认后,可视情适度调增备案指导价格。

价格备案过的开发项目维持不变
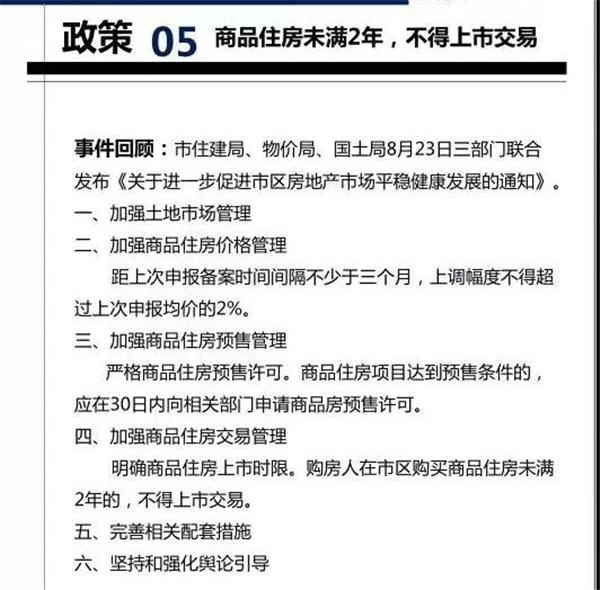
已进行过价格备案的开发项目,维持备案价格不变。同一小区分批次开发的项目,仍按泰州市住建局、物价局、国土资源局《关于进一步促进市区房地产市场平稳健康发展的通知》(泰建发〔2017〕214号)执行。
《通知》说,靖江、泰兴、兴化三市可结合本地实际,参照执行。

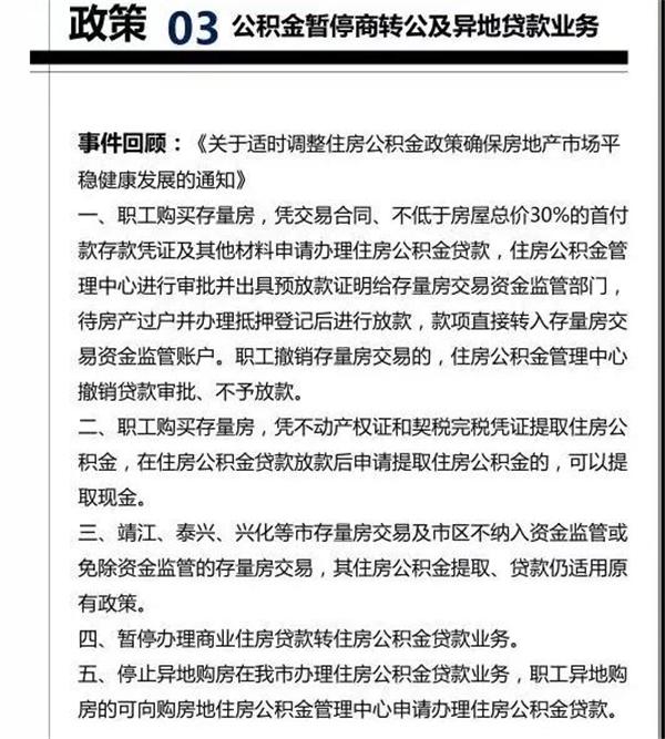
回顾2017年,
我市为促进房地产市场平稳健康发展,
出台了多项政策。






进入今年三月以来
泰州楼市传来消息:
银行房贷利率再次上调!
首套房最高上浮15%
二套利率上浮20%
个别银行甚至停贷!
海陵区和高新区商品房最新价格


2018年房价将何去何从?
我们拭目以待!
希望房价稳定的请点赞!
-- The end --
免责声明:网站部分文章内容及图片来源互联网,如有侵权请联系我们删除。

